首页
机构概况
签证服务
领事认证
外国人入境
涉外培训
翻译服务
机票保险
签证认证查询
联系我们
0755-25310995
外国人入境
外国人入境
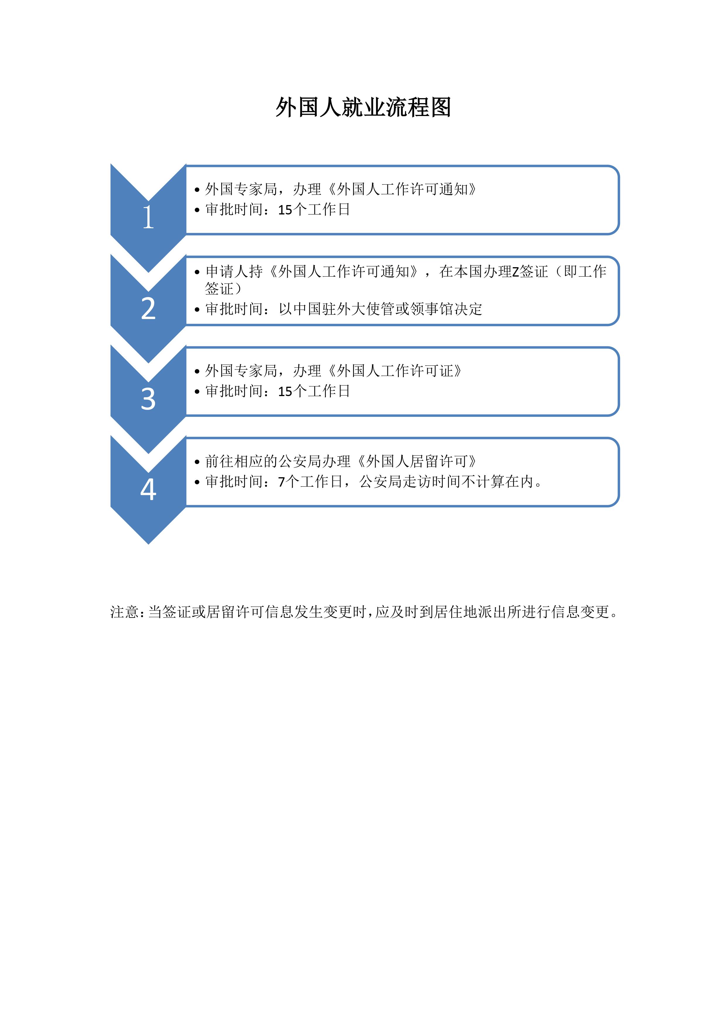
业务流程
外国人来华
表格下载
业务流程